不動産投資により、サラリーマンが兼業・副業で家賃収入を得てお金持ち大家さんを目指すサイトです。

TOP | サイトマップ | プロジェクト
めざせ、不動産投資で月々20万のキャッシュフロー

めざせ、不動産投資で月々20万のキャッシュフローTOPへ  ⇒  落札後の手続き(代金納付)


不動産競売で落札する

競売とは | 入札準備と方法 | 入札の流れ | 開札期日と返還金 | 農地の入札 | 裁判所資料(ファイル)解説
競売物件、現地調査の方法 | ★落札後の手続き(代金納付) | 引渡命令と強制執行 | 競売物件情報リンク集

落札後の手続き(代金納付)

―落札後の手続き(代金納付)―

売却許可決定が確定したときは、原則として1ヶ月以内の日を代金納付の期限と定め、買受人に通知します。

売却許可決定が確定後、代金納付通知書が発送されます。


この代金納付通知書に、代金納付手続きの方法や必要書類が同封されいますので、順番どおりに手続きを進めて下さい。

代金納付手続きが完了した日を持って、不動産を取得することになります。


出納課での入金確認は、銀行等に振込みされてから、約2時間はかかりますので、銀行等に振込み依頼後すぐに、出納課に出向いても入金が確認できないこともありますので注意してください。

※銀行の事情により入金通知が遅れる場合もあります。

午後2時以降に振込み依頼をした場合、翌日以降の振込みなる可能性もあり、その場合は入金確認ができませんので、当日内での納付手続きができなくなります。


―代金の納付をしないとき―

期限内に代金を納付しないときは、売却許可決定は効力を失います。買受人の資格を失うだけでなく、今後入札もできなくなります。

それと、保証金(保証額)の返還請求もできなくなり、お金も戻ってこなくなりますので、代金納付期日の確認を忘れず、早め早めの手続きをして下さい。

次順位買受けの申出ある場合は、あらためて売却決定期日を定め、その申出について要件を審査のうえ、売却の許否を決定します。


―実際の書類―

私が1件目の投資用不動産を競売物件にて落札したときに、実際に送られてきた書類を紹介しながら、落札後の手続きを説明したいと思います。

私が落札したのは、大阪地方裁判所の本庁ですので、裁判所により若干の書類の違いなどはありますので、ご了承ください。

ただ単に、残りの残代金を入金しただけでは、代金納付手続きは完了しませんので、注意して下さい。

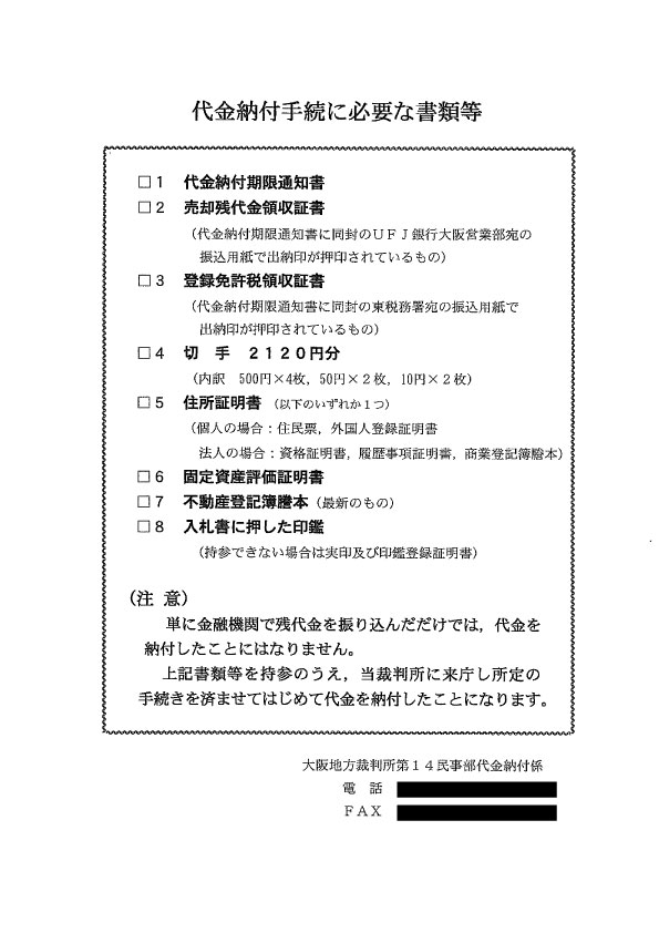
       代金納付に必要な書類の一覧です。ひとつひとつ用意、手続きをしましょう。


まずは、最寄りの区役所や市役所の固定資産税課で、評価証明書を手に入れましょう。
この評価証明書は基本的には、所有者本人にしか発行されません。
いまの段階では、まだ所有権は移っていませんの。

私たち通常の取引・売買の場合は、所有者さんから委任状をもらい、発行してもらいますが、競売物件は委任状の取得は不可能ですので、裁判所から送付された、書類を証拠に競売物件の手続きのために必要ですと言えば、大丈夫です。

                      建物の評価証明書

                      土地の評価証明書


評価証明書を手に入れましたら、次は、登録免許税の計算です。

普通は、司法書士の先生に依頼し、手数料を支払い、登録免許税の納付や所有権移転登記を完了するのですが、競売物件はすべて、自分で手続きをしなればいけません。

といっても、評価証明書に記載されている内容を、代金納付通知に同封されている下記の送信書に記入し、裁判所へFAXするだけです。

    登録免許税を計算するための書類です


上記のファックス送信書を裁判所へFAX後、早ければ当日には、下記の書類が返信されます。

これで、登録免許税の金額がわかりましたので、代金納付通知書にどうされている、登録免許税の納付に、必要事項を記入後、最寄りの金融機関の窓口にて、振り込みをして下さい。

ちなみに、登録免許税は税金ですので、振り込み手数料は取られません。


あとは、代金納付手続きに必要な書類等に記載されいる

切手、住所の証明書(住民票など)、不動産登記簿謄本(法務局にて取得)、

入札書に押した印鑑を用意し、あとは、残代金を振込み、金融機関の出納印が押された振込み用紙をもって、裁判所へ代金納付手続きを行ない手続きが完了すれば、当日に所有権が移転します。

※残代金の振り込みは、裁判所で代金納付手続きをする当時にまでに、着金の確認が必要ですので、金融機関の込み具合にもよりますが、最低2〜3時間はかかります。

残代金納付期日ぎりぎりでの手続きは、注意して下さい。


 下記に大阪地方裁判所が代金納付通知書へ同封している注意書きを載せておきます。


代金納付が完了しますと下記の、手続きにかかった費用の一覧をくれます。

確定申告をする際には、領収書の代わりになる大切な書類ですので、きちんと保管して下さい。



残代金の納付証明書として裁判所が発行する、保管金受領証明書です。

残代金を納付し、手続きを完了しましという証拠のようなものです。
 

―不動産競売で落札する―
競売とは | 入札準備と方法 | 入札の流れ | 開札期日と返還金 | 農地の入札 | 裁判所資料(ファイル)解説
競売物件、現地調査の方法 | ★落札後の手続き(代金納付) | 引渡命令と強制執行 | 競売物件情報リンク集

―サイトマップ―
1.私の所有不動産
  └全物件収支一覧

4.不動産投資への考え方

7.投資手法・戦略を比較する

10.競売不動産
   ├知識手続きマニュアル
   └実践ノウハウ

13.不動産の知識

16.メディア取材、掲載誌

番外編.アフィリエイトでお金を稼ぐ
2.初めての方へ


5.お金持ち大家さん成功のこつ

8.不動産投資を実践する

11.一棟ものアパート経営のこつ



14.よくある質問、Q&A

3.お金の本質を知り、お金持ちになる


6.成功者、大家さんから学ぶ

9.通常取引・売買で購入する

12.満室経営でお金持ちになる
   ├入居者募集のこつで空室対策
   └入居者満足度を上げ退去防ぐ

15.実録!ノンフィクション物語
ページの一番上へ


サイトのカテゴリー

1.私の所有不動産

2.初めての方へ

3.お金の本質を知り、お金持ちになる

4.不動産投資への考え方

5.金持ち大家さん成功のこつ

6.成功者、大家さんから学ぶ

7.投資手法・戦略を比較する

8.不動産投資を実践する

9.通常取引・売買で購入する

10.競売不動産

11.一棟アパート経営のこつ

12.満室経営で金持ちになる

13.不動産の知識

14.よくある質問、Q&A

15.実録ノンフィクション物語

16.メディア取材、掲載誌

番外編
アフィリエイトでお金を稼ぐ


メールフォーム
サイト運営者へのお問い合わせ、ご意見、取材などを受け付けております。


姉妹サイト

新米★サラリーマン大家さん日記
私のブログです。日々の出来事などを書いてます。
http://black.ap.teacup.com/lefty/


副業・兼業でお金持ち大家さんになる
不動産投資の副業でお金持ちになるためのサイトです。
http://ooya.investment-it.com/


不動産競売物件を手に入れる
競売不動産についての実践的な実務、知識を紹介しています。
http://keibai.blog108.fc2.com/


金持ち父さんを目指す−お金と自由を手に入れる
アフィリエイトと不動産投資でお金持ちを目指すサイトです。
http://okanecash.blog77.fc2.com/


副業でアパート経営・マンション投資
実践で学んだ投資手法を紹介しています。
http://blog.livedoor.jp/lefty0018/

当サイトはホームページ・ビルダーで製作し、独自ドメインムームードメイン、レンタルサーバーロリポップを使用しています。
Copyright(C)2005 めざせ、不動産投資で月々20万のキャッシュフロー!All right reserved